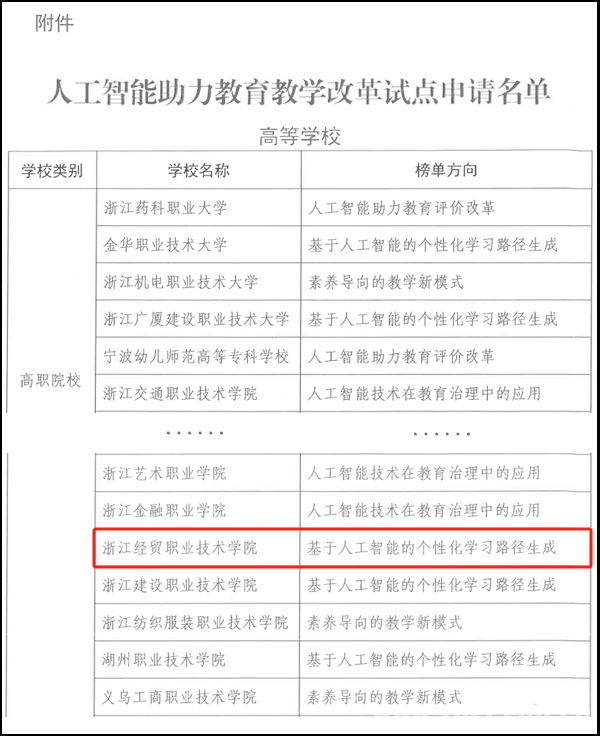
近日,浙江省教育系统网络安全和信息化工作领导小组办公室印发了《关于同意开展浙江省人工智能助力教育教学改革试点的通知》,我校凭借“基于人工智能的个性化学习路径生成”项目获评试点单位,标志着人工智能教育领域的创新实践迈出关键一步。
此次入选的“基于人工智能的个性化学习路径生成”项目,旨在依托大数据分析与机器学习技术,实时构建学生学情画像,并通过智能算法动态规划千人千面的学习方案,实现“一生一策”精准教学。近年来,我校积极响应国家教育数字化战略行动,通过研发专业(群)全链路管理系统,重塑“多场域、一体化”智慧教学空间,推进数字教材培育工程,建设大数据驾驶舱等项目,大力推动人工智能技术与教育教学的深度融合,成效显著。学校入选“浙江省职业教育信息化标杆学校试点单位”,并获得“第二批教育部数字校园试点学校”推荐资格。
专业(群)全链路管理系统
大数据驾驶舱
未来,学校将持续推进智慧课程、数字教材、AI+微专业、AI+微证书等项目建设,深化“师生机”交互的AIGC 教学模式改革,实施“数字治理工程”持续构建人工智能教育应用新生态,形成人工智能助力教育教学改革的经贸范式,为教育强省建设贡献“经贸力量”。